
Nel percorso di studio svolto insieme a Riccardo, abbiamo affrontato un tema fondamentale dell’ingegneria del software: come trasformare un’idea o un problema reale in un sistema ben progettato, leggibile e coerente, partendo dalla modellazione fino all’implementazione in codice Java.
L’obiettivo non era solo “scrivere codice”, ma imparare a ragionare come un progettista software.
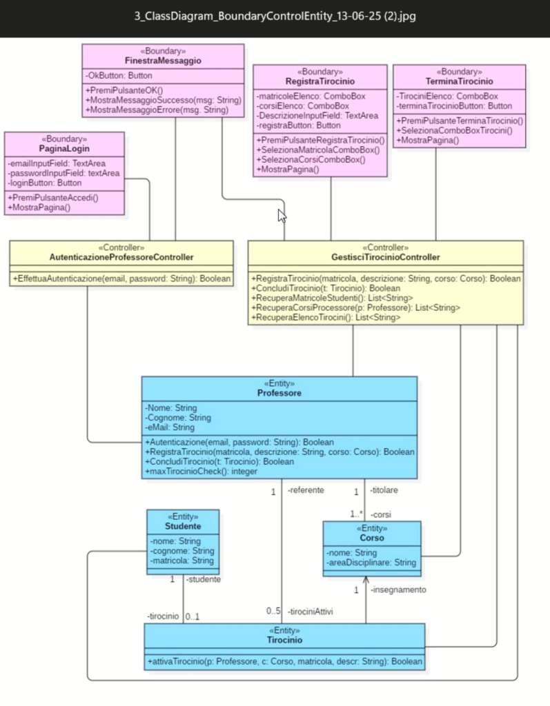
📐 Dalla modellazione concettuale al diagramma delle classi
Il lavoro è iniziato con l’analisi del dominio applicativo e la costruzione di un diagramma delle classi UML, che rappresentasse in modo chiaro:
- gli attori principali del sistema (Professore, Studente, Corso, Tirocinio);
- le relazioni tra le entità;
- le responsabilità di ciascun elemento del sistema.
Questa fase è stata cruciale per aiutare Riccardo a comprendere che un buon software nasce prima sulla carta, e solo dopo nel codice.
🧠 Il modello Boundary–Control–Entity (BCE)
Una parte centrale dello studio è stata l’introduzione del pattern Boundary–Control–Entity, molto utilizzato in ambito accademico ed estremamente utile per strutturare correttamente un’applicazione.
Abbiamo distinto chiaramente:
- Boundary: le classi che rappresentano l’interazione con l’utente (pagine, finestre, pulsanti);
- Controller: le classi che coordinano il flusso applicativo;
- Entity: le classi di dominio, che contengono dati e logica di business.
Questa separazione ha permesso a Riccardo di capire dove deve stare la logica e, soprattutto, dove non deve stare.
🔄 Relazioni complesse e scelte progettuali
Durante il lavoro sul diagramma, ci siamo soffermati su un aspetto molto importante:
le relazioni molti-a-molti.
Invece di introdurre classi “ponte” puramente tecniche, abbiamo scelto di:
- eliminare le entità superflue;
- gestire le relazioni attraverso metodi di dominio;
- rendere il modello più semplice, leggibile e orientato agli oggetti.
Questa scelta ha aiutato Riccardo a sviluppare una mentalità più matura, orientata alla qualità del progetto, non solo alla correttezza formale.
💻 Dalla teoria al codice Java
Una volta consolidato il modello UML, siamo passati all’implementazione in Java, mantenendo una corrispondenza diretta tra:
- diagramma delle classi;
- package;
- responsabilità delle singole classi.
Ogni classe Java è stata scritta in modo coerente con il diagramma, rispettando:
- incapsulamento;
- ereditarietà;
- responsabilità singola;
- chiarezza dei nomi e dei metodi.
Questo passaggio ha permesso a Riccardo di vedere come la progettazione guida il codice, e non il contrario.
🎯 Risultati del percorso
Al termine dello studio, Riccardo ha acquisito competenze fondamentali:
- leggere e costruire diagrammi UML;
- comprendere e applicare il modello Boundary–Control–Entity;
- progettare un sistema prima di implementarlo;
- scrivere codice Java più ordinato, manutenibile e coerente.
Soprattutto, ha iniziato a sviluppare un approccio consapevole e professionale alla programmazione.
🚀 Conclusione
Questo percorso dimostra come lo studio della progettazione software, se affrontato nel modo giusto, possa trasformare la programmazione da semplice esercizio tecnico a vera competenza ingegneristica.
Lavorare con Riccardo è stato un esempio concreto di come metodo, chiarezza e pratica guidata possano fare la differenza nella formazione di uno sviluppatore.
Lascia un commento